



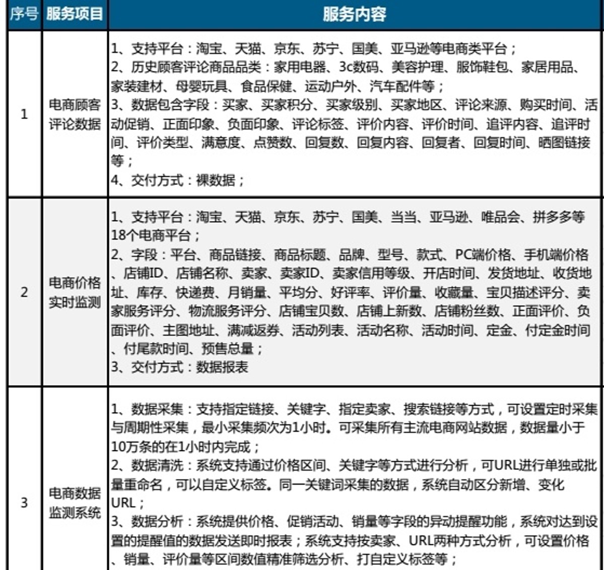
电商数据监测系统以电商低价监测、电商竞品监测、电商渠道秩序管理、电商数据采集等使用场景需求为背景,通过“数据采集、数据清洗、数据分析、数据报表、数据通知”等功能,实现自动化数据监测与数据处理。常规情况下,系统最小监测频次为每小时一轮,数据覆盖率和准确率均98%及以上。
1、电商数据采集流程








►使用场景-电商低价监测►使用场景-电商低价监测
-- 市场调查
-- 政务第三方评估
-- 管理咨询
-- 数据服务